部门
街镇
重庆市南岸区教育委员会
重庆市南岸区教育委员会
- [ 索引号 ]
- 115001080092957735/2026-00112
- [ 发文字号 ]
- [ 主题分类 ]
- 教育
- [ 体裁分类 ]
- 其他公文
- [ 发布机构 ]
- 南岸区教委
- [ 有效性 ]
- [ 成文日期 ]
- 2026-02-28
- [ 发布日期 ]
- 2026-02-28
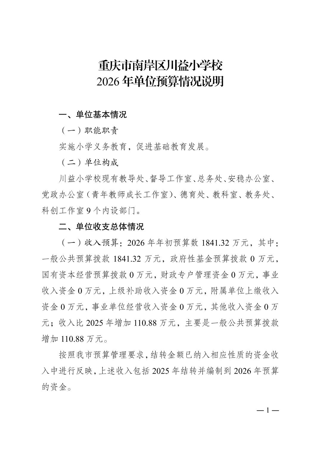
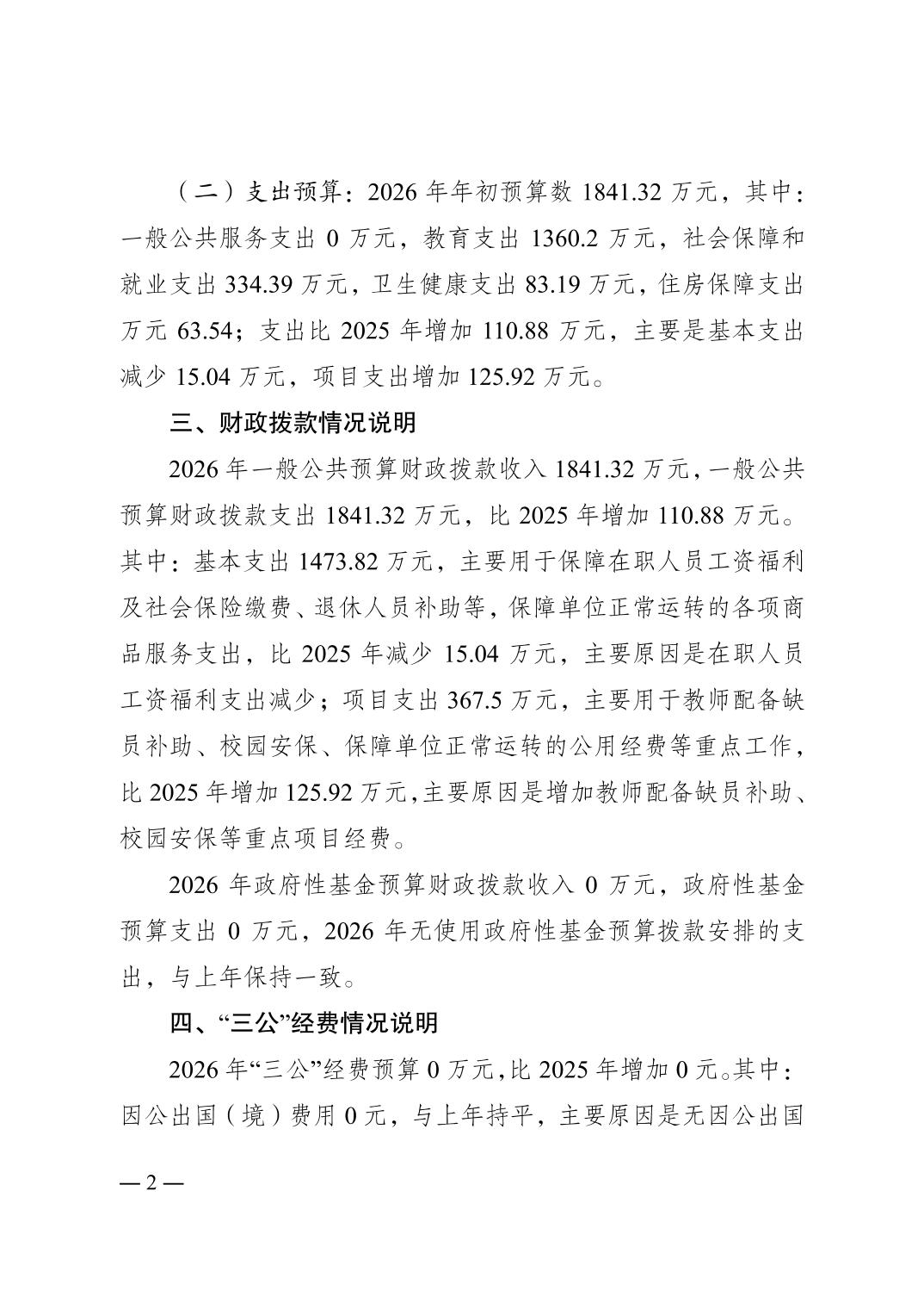
重庆市南岸区川益小学校2026年单位预算情况说明
日期:2026-02-28 15:17

语音播报
语音合成中,请耐心等待...

进入播报模式

退出播报模式
日期:2026-02-28 15:17
15475398
重庆市南岸区川益小学校2026年单位预算情况说明
112676
财政预算
20
2026-02-28