部门
街镇
重庆市南岸区民政局
重庆市南岸区民政局
- [ 索引号 ]
- 1150010800929579XP/2026-00033
- [ 发文字号 ]
- [ 主题分类 ]
- 社会事务
- [ 体裁分类 ]
- 财政预算、决算
- [ 发布机构 ]
- 南岸区民政局
- [ 有效性 ]
- [ 成文日期 ]
- 2026-02-13
- [ 发布日期 ]
- 2026-02-13
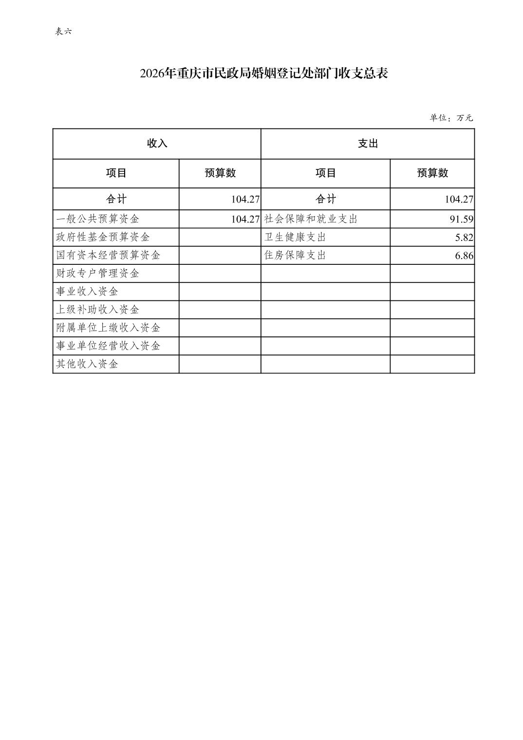
重庆市民政局婚姻登记处2026年单位预算情况说明
日期:2026-02-13 11:30

语音播报
语音合成中,请耐心等待...

进入播报模式

退出播报模式
日期:2026-02-13 11:30
15442147
重庆市民政局婚姻登记处2026年单位预算情况说明
112680
财政预算
20
2026-02-13