搜索
注册 部门街镇 繁体版 无障碍 关怀版 智能问答

网站支持IPV6
搜索
区农业农村委>政务公开>政府信息公开目录>基层政务公开>水利领域>水土保持>水土流失防治及监督管理
  • [ 索引号 ]
  • 11500108009295730P/2026-00022
  • [ 发文字号 ]
  • [ 主题分类 ]
  • 农业、林业、水利
  • [ 体裁分类 ]
  • 公文
  • [ 发布机构 ]
  • 南岸区农业农村委
  • [ 有效性 ]
  • [ 成文日期 ]
  • 2026-03-24
  • [ 发布日期 ]
  • 2026-03-24
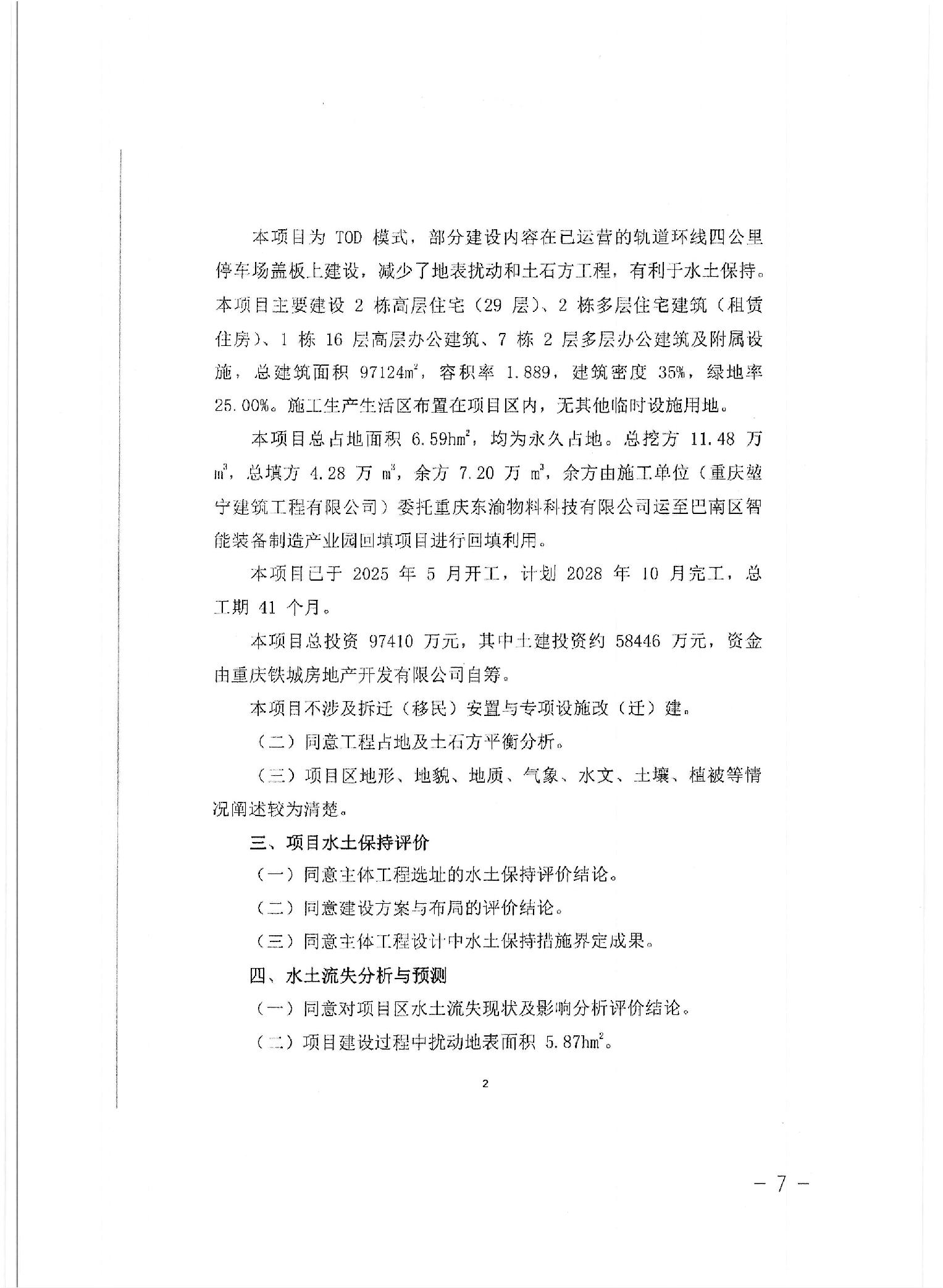
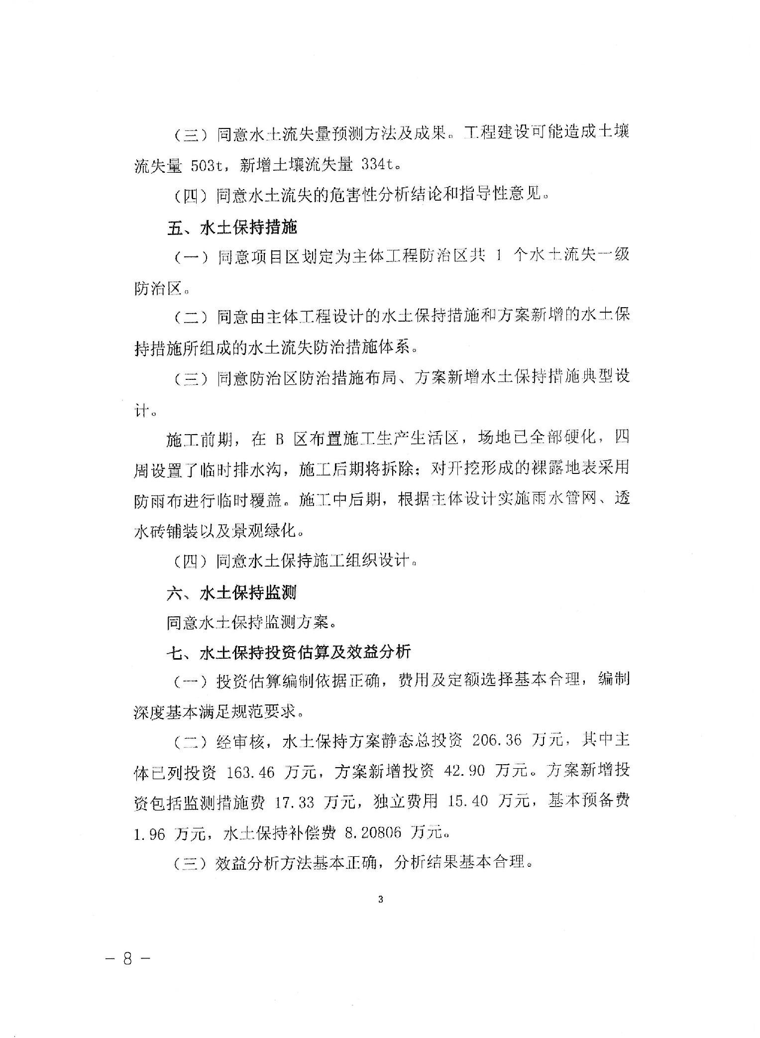
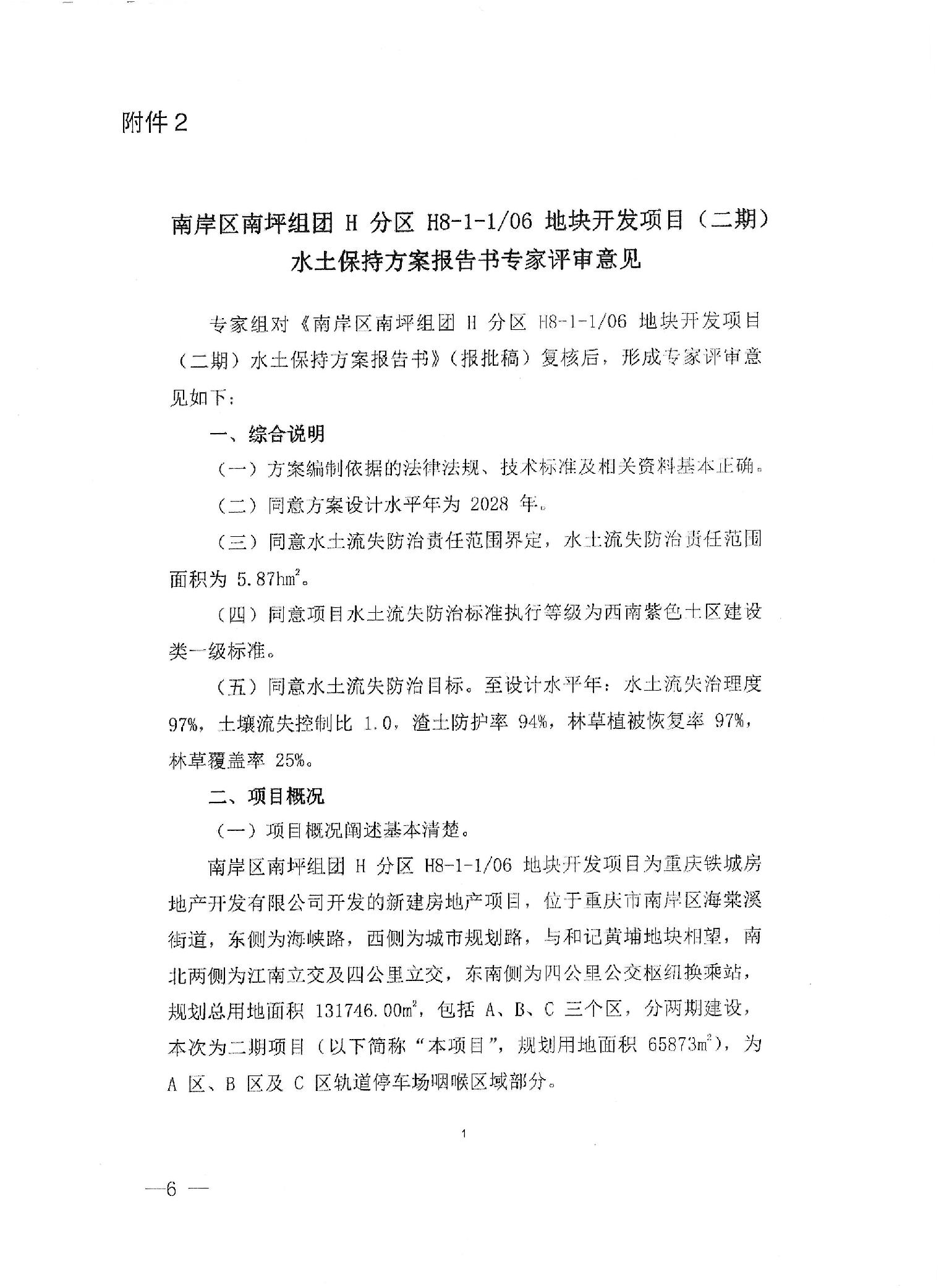
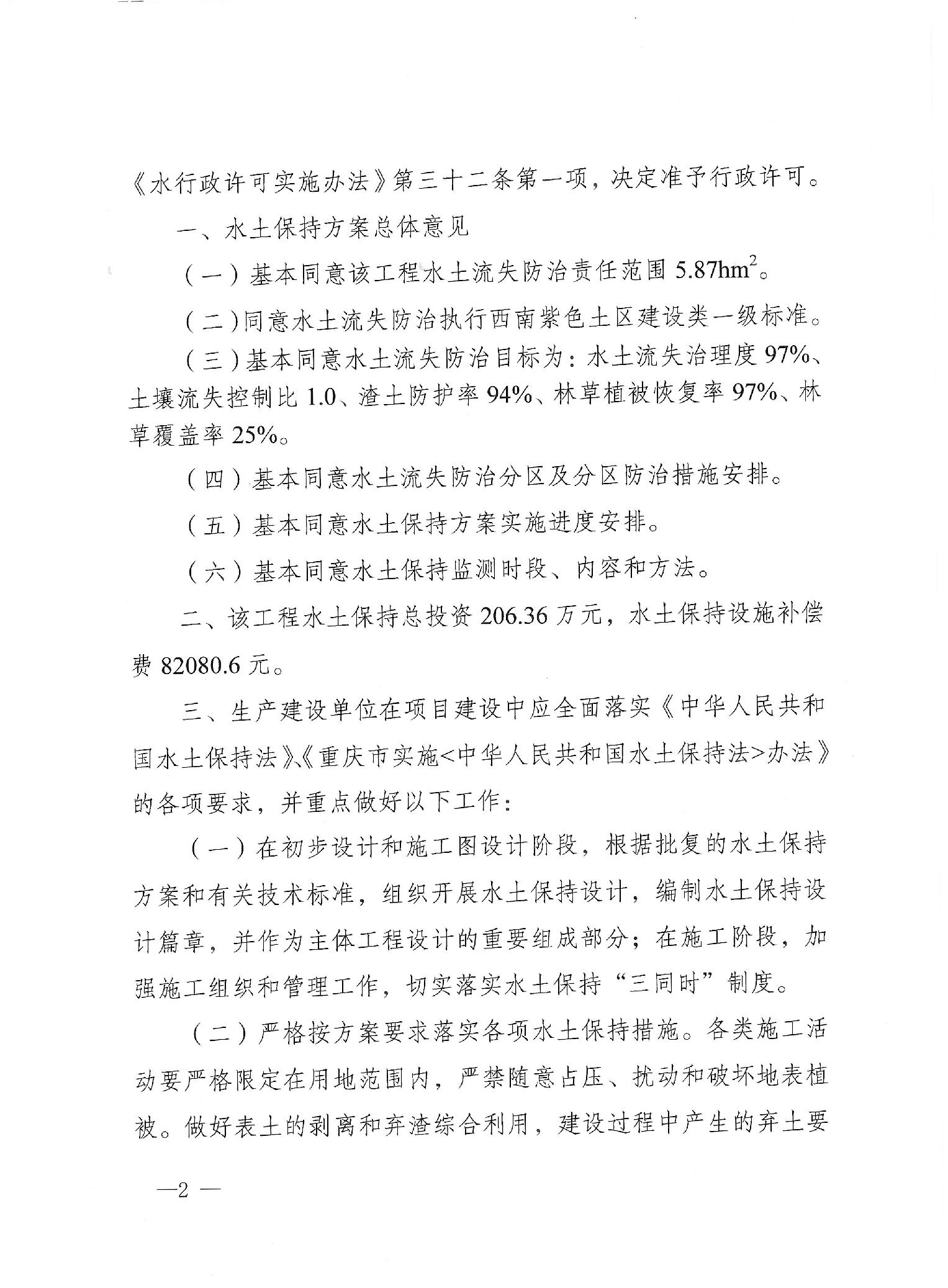
关于南岸区南坪组团H分区H8-1-106地块开发项目水土保持方案准予许可的决定
日期:2026-03-24 15:12
语音播报
语音合成中,请耐心等待...
进入播报模式
语音播报
退出播报模式
日期:2026-03-24 15:12
字号:
分享:


扫一扫在手机打开当前页

版权所有:重庆市南岸区人民政府 主办:重庆市南岸区人民政府办公室

ICP备案:渝ICP备2021011583号 政府网站标识码:5001080014 渝公网安备:50010802001142号

智能问答

便民地图

政策问答

数据开放

新媒体
矩阵

营商环境

全景政务通