部门
街镇
- [ 索引号 ]
- 11500108009295693H/2026-00050
- [ 发文字号 ]
- [ 主题分类 ]
- 财政、金融、审计
- [ 体裁分类 ]
- 财政
- [ 发布机构 ]
- 南岸区财政局
- [ 有效性 ]
- [ 成文日期 ]
- 2026-02-13
- [ 发布日期 ]
- 2026-02-13
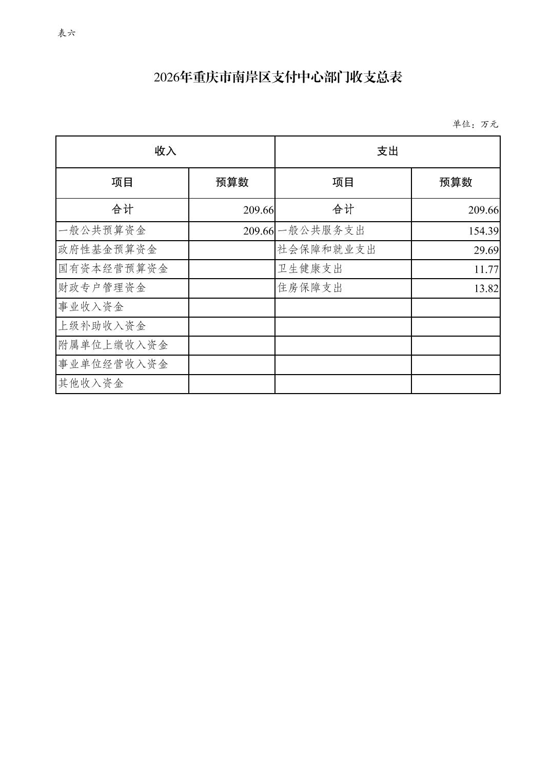
重庆市南岸区支付中心2026年单位预算情况说明
日期:2026-02-13 17:06

语音播报
语音合成中,请耐心等待...

进入播报模式

退出播报模式
日期:2026-02-13 17:06
15444135
重庆市南岸区支付中心2026年单位预算情况说明
396112
区财政局
20
2026-02-13