-
国务院部门网站
-
地方政府网站
-
市政府部门网站
-
区(县)政府网站
-
其他网站
重庆市南岸区教育委员会行政规范性文件
重庆市南岸区教育委员会
重庆市南岸区市场监督管理局
关于印发《重庆市南岸区中小学生校服管理
办法(试行)》的通知
南教发〔2025〕264号
各中小学、各街镇市场监管所:
为规范我区中小学生校服管理工作,提升校服品质与服务水平,保障学生健康成长,根据《教育部 工商总局 质检总局 国家标准委关于进一步加强中小学生校服管理工作的意见》(教基一〔2015〕3号)和全国中小学利用购买校服谋利问题专项整治工作要求,以及《重庆市教育委员会 重庆市市场监督管理局关于进一步加强中小学生校服管理工作的指导意见(试行)》(渝教财发〔2025〕8号)文件精神,结合我区实际,区教委、区市场监督管理局联合制定了《重庆市南岸区中小学生校服管理办法(试行)》。现印发给你们,请遵照执行。
联系人及联系方式:区市场监管局 产品质量安全监督管理和质量发展科,61361963;区教委 基教科(小学),62838330,najwjjk8330@163.com;基教科(中学),62988703,najwjjk@126.com;职成教科,62621708,nananzcjk@163.com
(此件公开发布)
重庆市南岸区中小学生校服管理办法
(试行)
第一章 总则
第一条 为规范南岸区中小学生校服管理,提升校服品质与安全水平,切实维护学生、家长、学校的合法权益,根据《中华人民共和国教育法》《中华人民共和国产品质量法》《中华人民共和国价格法》等法律法规和国家有关政策规定,结合区域实际,特制定本管理办法。
第二条 本办法适用于南岸区各中小学(含民办、中职学校)学生校服管理工作,主要对校服选用、采购、收费、验收、监督管理等事项进行规范。
第三条 本办法所指的校服是指各学校规定的统一样式的学生服装,学生普遍穿着。
第二章 职责分工
第四条 区教委和区市场监督管理局建立南岸区中小学生校服分工协作、联合监管工作机制。
第五条 区教委具体负责对校服选购工作进行指导和监督,建立校服评价反馈机制,定期组织开展校服满意度调查,会同区市场监督管理局加强对校服收费工作指导和监督。对产品存在严重质量问题、违反公平交易行为、不按合同约定提供售后服务等造成学生、学校利益受到损害的企业,由区教委会同区市场监督管理局定期向学校通报,供选购校服时参考。
第六条 区市场监督管理局负责生产、销售环节校服产品质量监管,在生产、流通领域开展校服产品质量监督抽查,依法依规查处生产、销售不符合国家标准校服的违法行为,对校服生产企业提供质量技术帮扶。
第七条 学校承担校服选购主体责任,坚持公开公正、依法依规,严格规范程序,依法公开选购,认真组织评审,确保质优价宜;配合区市场监督管理局开展校服质量监督抽查工作;结合实际制定校服穿着规范,加强中小学生着装礼仪规范教育,并结合办学特色、历史文化等设计校徽或校标,充分发挥校服引领校园文化建设和德育美育作用。学校和校服选购组织要充分尊重和吸纳家长的意见建议,发挥好家长在校服选购中的监督作用。
第三章 选购原则
第八条 学校应在深入论证及与家长委员会充分沟通的基础上确定是否选购校服,做出决策前,要与学生家长充分沟通并征得三分之二以上家长同意方可选购或更换校服。选择统一着装的学校要认真落实“学生自愿购买校服”的原则,允许学生按照所在学校校服款式、颜色,自行选购、制作校服,学校不得以任何方式强制学生购买校服。
第九条 校服选购应根据“实用、耐用、经济、舒适”的原则,充分考虑本地经济社会发展水平、居民收入水平和家长经济承受能力,合理确定校服种类、款式、套(件)数。不得以礼服、年级服等名目增加校服数量,坚决制止高端化、奢侈化现象。校服款式一经确定应保持相对稳定,不得频繁更换。校服款式调整时,不得禁穿老款校服。不得组织毕业年级选购校服。
第十条 鼓励推行绿色设计,使用天然、环保的纤维原料制作校服。逐步健全校服式样推荐评议制度,可结合本地实际开展校服遴选,引导专业设计人员或学生参与校服式样设计。校服式样设计要遵循学生成长规律,充分考虑学生体育运动与课间活动需要,突出育人功能,贴近地域文化特点,符合时代精神特征,并适度扣合传承民族文化需求。式样遴选工作要做到公开、公平、公正。
第四章 校服选购
第十一条 学校选购校服过程中要充分维护校服市场公平竞争环境,严禁采取“定点”“定商标”等方式干涉正常交易,严禁设置任何地域性、歧视性或其他不合理的准入条件,保障所有潜在的校服供应商都能公平参与竞争。
第十二条 学校是校服选购主体,负责选购组织实施,并将校服选购纳入学校“三重一大”事项管理。严格规范和监督校服选购过程。学校成立由学校管理人员、教师、家委会、家长、学生和社会代表多方参与的校服选购组织,负责评选、选购、监督等工作,其中学生和家长代表占比不得低于80%。
第十三条 校服选购采用学校自行选购模式,由校服选购组织自主评定确定供应商或委托第三方招标代理机构采取公开竞争方式确定供应商,小规模学校可采取“多校联合、一校为主(即集团总校)”的方式开展校服公开选购,确定供应商统一供货;或校服选购组织确定校服款式,由校服生产供应企业自由生产和销售,家长自主购买。
第十四条 学校要结合本校实际情况,细化选购流程,按照学校集体决策、征集选购意向、组建选购组织、确定选购模式、确定供货企业、公示选购情况、签订选购合同、检查验收校服、总结选购活动、报备有关文件等环节(若采用选定款式后由校服生产供应企业自由生产和销售的方式,可省去评选企业、签订合同、检查验收环节)有序组织开展选购活动。其中,校服选购合同应明确学校有无偿使用校服款式的权利,包含调换、修补、增购等售后服务规定,学生及家长可按实际需要单件购买,不得设置成套购买等强制条件。学校可参照《中小学生校服选购范例》(见附件1)、《中小学生校服选购流程图》(见附件2)组织实施,全程公开选购过程,选购程序做到公开透明、可追溯。学校校服选购合同期限原则上不超过一年,根据家长满意度调查结果,经校服选购组织投票决定,下一年度可续签合同。同一合同续签不超过两次,最后一次续签合同到期后,原则上要重新开展选购。
第十五条 校服选购每3年一个时段(即小学1—3年级、4—6年级、初中阶段、高中阶段),分时段在起始年级选购。毕业年级不组织选购校服。
第五章 收费管理
第十六条 校服选购采用家长自主购买和学校代购两种模式。按照市级相关部门修订的中小学服务性收费和代收费管理文件要求实行学校代购模式的,即参照代收费管理相关规定,由学校将代收的校服费全部转交供货企业,不得计入学校收入,学校不得从中获取任何经济利益,不得截留、挪用、挤占代收费资金。
第六章 质量监督
第十七条 学校在进行校服选购时,应在合同中标明校服执行标准。生产企业在组织校服生产时,应严格执行国家相关标准要求。校服安全与质量应符合《国家纺织产品基本安全技术规范》(GB18401-2010)、《婴幼儿及儿童纺织产品安全技术规范》(GB31701-2015)、《中小学生校服》(GB/T31888-2015)等国家标准,坚决杜绝劣质校服流入校园。国家标准如有修订和更新,以最新标准为准。
第十八条 各市场监管所要严格按照《工业产品生产单位落实质量安全监督管理规定》(国家市场监督管理总局令第75号)、《工业产品销售单位落实质量安全监督管理规定》(国家市场监督管理总局令第76号)要求,督促相关生产销售单位落实质量安全主体责任,指导建立健全产品质量安全管理制度,有效提升产品质量安全风险防控能力。
第十九条 校服供应和验收应实行“明标识”制度。学校选购的校服,要具备齐全的成衣合格标识和法定检验机构出具的本批次成衣质量检验合格报告。学校要明确相关要求,确保在接收校服时要进行检查验收,查看产品质量检验报告和质量标识。鼓励实行“双送检”制度,在供货企业送检的基础上,选购学校可结合实际,将一定数量校服送法定检验机构检验,检测的方式和标准参考《校服产品质量监督抽查实施细则(2025年版)》(见附件3),若有新出台国家或市级《校服产品质量监督抽查实施细则》的,则执行最新版。检验费用由选购学校与供货企业通过合同约定,不得向家长收取。
第二十条 区市场监督管理局应将本辖区依法依规处理生产销售不合格校服企业名单及相关信息向区教委通报,区教委向各学校传达。各学校在确定校服供货企业时,要通过国家市场监管总局、市市场监管局官网查询了解相关企业校服产品质量监督抽查情况,合力严防不合格校服产品流入市场。
第七章 保障机制
第二十一条 学校要严格按照国家、市、区相关文件要求,结合学校实际,建立工作台账,将选购各环节资料存档备查,确保全过程可追溯。
第二十二条 学校要通过家长会、学校公众号、告知书等形式向家长和学生开展校服管理政策宣传,提高知晓率。
第二十三条 鼓励爱心企业和其他社会力量根据实际情况,向家庭贫困学生、革命烈士子女、孤儿、残疾儿童等公益捐助校服,减轻其经济负担。
第八章 廉政监督
第二十四条 区教委将校服选购纳入廉政风险防控重点,校服选购学校及相关人员在校服选购过程中未履行职责,存在违反程序、收取回扣、滥用职权、徇私舞弊等行为的,由相关部门依法依规严肃处理;涉嫌犯罪的,移送司法机关追究责任。
第二十五条 各学校要主动公示校服问题区级及学校的举报电话、邮箱等渠道,自觉接受学生、家长和社会的监督。要及时处理校服信访投诉举报,如发现采购校服质量等相关问题,要严格按照合同及时妥善处理,并向区市场监督管理局、区教委报告。要建立校服选用评价与反馈机制,定期组织开展校服满意度调查,并将结果作为校服企业服务质量评价和后续采购的重要参考。
第九章 附则
第二十六条 本管理办法由南岸区教育委员会、南岸区市场监督管理局负责解释。
第二十七条 本管理办法自2026年1月1日起试行。
附件:1.中小学生校服选购范例
2.中小学生校服选购流程图
3.校服产品质量监督抽查实施细则(2025年版)
4.南岸区中小学生校服选购备案表
5.XX学校校服采购合同(参考)
附件1
中小学生校服选购范例
(学校自行选购模式)
一、学校集体决策
(一)将校服选购纳入“三重一大”事项,每年秋季开学前,在与家长委员会充分沟通的基础上,由学校领导班子集体决策。
(二)按照校服着装规范和管理要求,合理确定选购需求(包括校服种类、款式、套数、件数、面料、质量技术参数、价格区间等),制定工作方案,启动征集校服选购意向。
(三)校服选购每3年一个时段(即小学1—3年级、4—6年级、初中阶段、高中阶段),分时段在起始年级选购。毕业年级不组织选购校服。
二、征集选购意向
将学校集体决策的校服选购工作方案向所有在校学生家长征求意见,征得三分之二以上家长同意后,方可进入选购环节。
三、成立选购组织
学校成立由学校管理人员、教师代表、家长委员会代表、学生代表、家长代表和社会代表多方参与的校服选购组织,负责选购、监督等工作,其中学生和家长代表占比不得低于80%。选购组织设立组长(召集人)1名,副组长或监督员2名,组长应有高度责任感、较强组织协调能力和专业水平。组长人选由学校推荐,学校管理人员代表可作为组长人选。组长应对进入选购组织的人员进行培训,明确选购组织的职责任务。选购组织实行自主决策、民主协商,遇到分歧以少数服从多数为原则。每次商讨会议决策应形成会议纪要。
四、确定校服选购方式
校服选购方式有以下三种:一是选购组织按照流程自主评定确定供货企业。二是选购组织委托第三方招标代理机构通过公开竞争方式确定供货企业。三是校服选购组织确定校服款式,市场化生产、销售,家长自主购买。采用哪种选购方式,选购组织须征求所有有校服购买意向的家长意见,并由校服选购组织投票表决。校服选购方式确定后,要及时将选购方案报区教委,并向家长、社会公布。
五、确定供货企业
(一)选购组织自主评定确定供货企业。
1.选购组织制定校服选购方案和选购信息,在专业采购平台、学校公告栏、学校公众号、家校联系群等多渠道公开发布,相关选购文件可参考重庆市政府采购网公布的模板,并报区教委相关科室。
2.对意向供货企业进行资格性及资料符合性审查,并做好深度调研,核实企业质量保障能力、售后服务水平、社会信誉度,并从中至少筛选出最优的3家企业。
3.根据学校在校学生人数选取合理比例的学生、教师、家长代表共同组成评定组,1000人以下的学校,评定组人数应按在校学生总人数的30%确定;1000人及以上学校,评定组人数不少于300人,其中家长和学生代表不少于评定组总人数的80%。组织对师生和家长进行校园文化、服装专业基础知识、着装礼仪等方面的宣导、培训。
4.组织意向供货企业准备质量合格的样品和报价等相关资料,按规定时间到现场进行展示说明。
5.组织评定组进行投票,少数服从多数,得票最高者确定为供货企业(投票人员数应不低于评定组人员总数的90%,供货企业得票数应超过投票数的一半,如参评企业得票数均未超过投票数的一半,则由得票数排前两位的企业进入第二轮投票,得票数超过投票数一半的确定为供货企业)。
以上5个环节要形成完整纪要。
(二)选购组织委托第三方招标代理机构通过公开竞争确定企业。
1.选购组织和第三方招标代理机构沟通选购需求、注意事项、质量要求、价格区间、服务要求等事项,并由学校和招标代理机构签订委托合同。
2.选购组织审查招标代理机构制作的公开选购文件,选购文件可参考重庆市政府采购网公布的模板,确认无误后,由招标代理机构发布选购公告,并报区教委相关科室。
3.选购组织选派代表作为选购人代表,参与评审工作。
4.评审结果报选购组织确认。
以上4个环节要形成完整纪要。
(三)校服选购组织确定校服款式,市场化生产、销售,家长自主购买。
1.学校组织专业人员或委托第三方机构设计校服样式。
2.校服选购组织组织评定组进行投票,确定校服款式及面料。原已统一着装的学校,为保持一定的稳定性和延续性,若大多数学生及家长对原款式表示满意的,可以继续沿用原款式。
3.选购组织制定校服选购方案和选购信息,在专业采购平台、学校公告栏、学校公众号、家校联系群等多渠道公开发布,相关选购文件可参考重庆市政府采购网公布的模板,并报区教委相关科室。
4.有意向供应校服企业向学校报备,学校将报备企业名单及购买方式向家长公布,家长自主购买。
以上4个环节要形成完整纪要。
六、公示选购结果
评审结束后,学校通过多种方式对拟确定的校服供货企业名称、款式、质量标准及检测项目、选购价格、选购流程、服务年限、售后服务和意见反馈渠道等信息进行公示,公示时间不少于5个工作日。
七、签订选购合同
公示期间无异议,或相关反映的问题得到有效处理后,方可由学校与供货企业签订选购合同。选购合同可参考《XX学校校服采购合同》(见附件5),学校可根据实际情况进行修改。不得委托家长委员会签订校服选购合同。应及时报区教委相关科室备案,并向家长、社会公布,主动接受相关部门监督。
八、校服费用收付
由学校统一选购校服的,校服费用参照代收费管理相关规定由学校代收代付,不得计入学校收入,学校不得从中获取任何经济利益,不得截留、挪用、挤占代收费资金,各校应及时公开校服费用收支情况。不得委托家长委员会代收校服费用。
九、校服检查验收
(一)校服发放前,按照合同约定,采取随机抽样方式进行验收。重点查验法定检验机构出具的本批次成衣质量检验报告原件及成衣质量标识。学校应当将校服生产企业提供的校服男女样衣至少各1套保留一年以上,以备查验。
(二)采用“双送检”验收的学校,检验费用不得向家长收取。
十、售后服务监督
(一)选购结束后,及时公示质检报告和售后服务相关事项,督促供货企业严格按照相关法律法规和合同约定做好售后服务。
(二)定期组织开展校服满意度调查,并将调查结果作为后续选购的依据。
十一、校服选购总结评估
选购结束后,将选购各环节过程资料(如会议纪要、选购资料、检测报告、验收报告、投诉处理等)存档备查;及时评估和总结选购工作情况,主动接受相关部门监督。在校服选购工作结束后的10个工作日内,将经学校法人代表签名并加盖公章的校服选购工作总结报送至区教委相关科室指定邮箱。总结须详述选购各环节的具体做法,包括采购金额、件数及付款方式,并附上相关印证材料,以形成完整闭环。
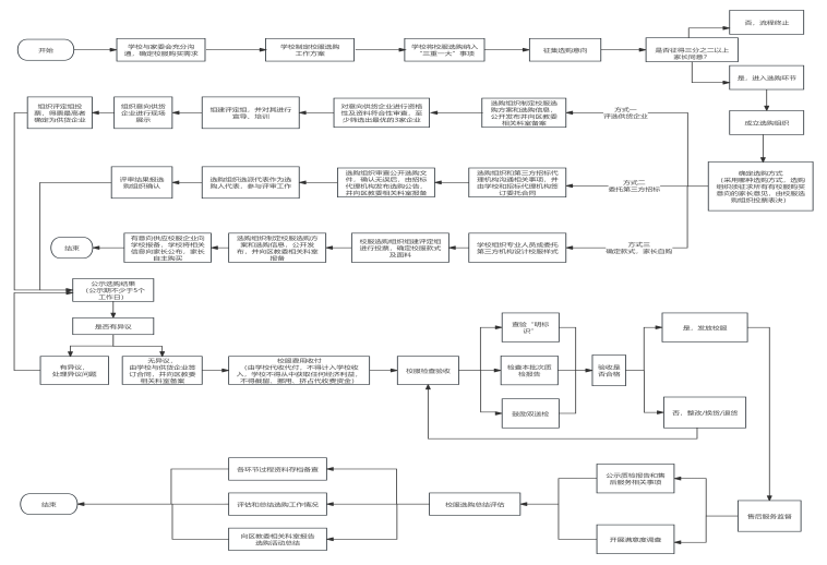
附件2

中小学生校服选购流程图
附件3
校服产品质量监督抽查实施细则
(2025年版)
一、抽样方法
以随机抽样的方式在被抽样生产者、销售者的待销产品中抽取。
随机数一般可使用随机数表等方法产生。
每批次抽样数量2件(条、套),其中1件(条、套)作为检验样品,1件(条、套)作为备用样品。如产品属于短裤等尺寸较小产品,检验和备用样品各增加1条。
二、检验依据
|
序号 |
检验项目 |
检验方法 |
|
1 |
甲醛含量 |
GB/T 2912.1—2009 |
|
2 |
pH值 |
GB/T 7573—2009 |
|
3 |
可分解致癌芳香胺染料 |
GB/T 17592—2024 GB/T 23344—2009 |
|
4 |
耐水色牢度 |
GB/T 5713—2013 |
|
5 |
耐酸汗渍色牢度 |
GB/T 3922—2013 |
|
6 |
耐碱汗渍色牢度 |
GB/T 3922—2013 |
|
7 |
耐干摩擦色牢度 |
GB/T 3920—2008 |
|
8 |
耐湿摩擦色牢度 |
GB/T 3920—2008 |
|
9 |
纤维含量 |
FZ/T 01057.1—2007 FZ/T 01057.2—2007 FZ/T 01057.3—2007 FZ/T 01057.4—2007 FZ/T 01057.6—2007 GB/T 2910.1—2009 GB/T 2910.2—2009 GB/T 2910.3—2009 GB/T 2910.4—2022 GB/T 2910.6—2009 GB/T 2910.7—2009 GB/T 2910.8—2009 GB/T 2910.11—2009 GB/T 2910.12—2023 GB/T 2910.18—2009 GB/T 2910.20—2009 GB/T 2910.22—2009 GB/T 2910.101—2009 FZ/T 01101—2008 FZ/T 01112—2012 FZ/T 01026—2017 FZ/T 30003—2009 GB/T 16988—2013 GB/T 38015—2019 |
|
10 |
绳带要求 |
GB 31701—2015 |
|
11 |
附件锐利性 |
GB/T 31702—2015 |
|
12 |
金属针 |
GB 31701—2015 |
|
13 |
絮用纤维原料要求 |
GB 18383—2007 5.1、5.2.1.2、5.2.2、5.2.3、5.2.4 |
执行企业标准、团体标准、地方标准的产品,检验项目参照上述内容执行。
凡是注日期的文件,其随后所有的修改单(不包括勘误的内容)或修订版不适用于本细则。凡是不注日期的文件,其最新版本适用于本细则。
三、判定规则
(一)依据标准
GB 18383—2007 絮用纤维制品通用技术要求
GB 18401—2010 国家纺织产品基本安全技术规范
GB/T 22854—2009 针织学生服
GB/T 23328—2009 机织学生服
GB/T 29862—2013 纺织品 纤维含量的标识
GB 31701—2015 婴幼儿及儿童纺织产品安全技术规范
GB/T 31888—2015 中小学生校服
现行有效的企业标准、团体标准、地方标准及产品明示质量要求。
(二)判定原则
经检验,检验项目全部合格,判定为被抽查产品所检项目未发现不合格;检验项目中任一项或一项以上不合格,判定为被抽查产品不合格。
若被检产品明示的质量要求高于本细则中检验项目依据的标准要求时,应按被检产品明示的质量要求判定。
若被检产品明示的质量要求低于本细则中检验项目依据的强制性标准要求时,应按照强制性标准要求判定。
若被检产品明示的质量要求低于或包含本细则中检验项目依据的推荐性标准要求时,应以被检产品明示的质量要求判定。
若被检产品明示的质量要求缺少本细则中检验项目依据的强制性标准要求时,应按照强制性标准要求判定。
若被检产品明示的质量要求缺少本细则中检验项目依据的推荐性标准要求时,该项目不参与判定。
附件4
南岸区中小学生校服选购备案表
|
学校名称 |
申报时间 |
||||
|
校服选购是否经学校集体决策 |
是否 | ||||
|
是否征集校服选购家长意见 |
是否 | ||||
|
学校是否成立校服选用组织 |
是否 | ||||
|
拟采购 情况 |
拟选购校服款式 |
例:(春秋季/夏季/冬季)校服 | |||
|
拟校服选购年级 |
按照“学段+入学年份”方式填写。例:小学学段2025年入学年级填成“小2025级”;初中学段2025年入学年级填成“初2025级”;高中学段2025年入学年级填成“高2025级”。 | ||||
|
拟校服选购学生人数 |
同意选购校服学生家长人数 |
||||
|
拟选购方式 |
选购组织按照流程自主评定确定供货企业 | ||||
|
选购组织委托第三方招标代理机构通过公开竞争方式确定供货企业 | |||||
|
校服选购组织确定校服款式,市场化生产、销售,家长自主购买 | |||||
|
拟采购价格区间 |
例:春秋季校服___________ —___________ 元/套 | ||||
|
上次采购时间 |
|||||
|
上次供货企业 |
|||||
|
采购申报单位 法人代表签名并加盖公章 |
单位(盖章): 年月日 | ||||
附件5
XX学校校服采购合同
(参考)
![]()
合同编号:
XX学校校服采购合同范例
(参考模板)
甲方(采购方):
乙方(供应方):
签约地点:
签约时间:
为维护甲、乙双方当事人的合法权益,根据《中华人民共和国民法典》《中华人民共和国产品质量法》等有关法律法规规定,甲乙双方遵循平等、自愿、公平和诚实信用的原则,经协商一致,就甲方向乙方采购校服、乙方向甲方及甲方学生提供相关服务事宜,在甲方所在地订立本合同。
一、校服的材质、规格、数量、价格
|
项目 |
春秋装(例) |
夏装(例) |
冬装(例) |
…… |
|
品牌名称 |
|
|
|
|
|
规格型号 |
|
|
|
|
|
面料成分 |
|
|
|
|
|
计量单位 |
套 |
套 |
套 |
套 |
|
数量 |
|
|
|
|
|
单 价(元) |
|
|
|
|
|
暂定总价款(人民币):元,(大写:元) | ||||
二、单个学生校服的总价
单个学生校服的总价为人民币(大写):______,即______元,包括但不限于服装的物料购置、设计、制作、运输、保险、包装、检验、税费、装卸费用、人员工资等一切费用。
合同总金额=单个学生校服的总价×实际学生数量(由双方在合同履行期内、每学年签订一次“校服采购清单”,确定实际购买校服的学生总人数及校服采购数量)。
三、质量要求
(一)全新设计制造,无次品,选用面料的内在质量、外观质量均要符合现行《国家纺织产品基本安全技术规范》(GB18401-2010)、《婴幼儿及儿童纺织产品安全技术规范》(GB31701-2015)、《中小学生校服》(GB/T31888-2015)、《中小学生交通安全反光校服》(GB/T28468-2012)等国家标准。
(二)符合服装行业现行规范,以及采购文件的质量标准要求。
(三)经多次洗擦而不褪色、不易起毛、不易褶皱、无裂缝、不变形,耐洗、耐磨;服装配件不易脱落、破损等。
(四)交付的货物合格率达到100%。
四、校服的样式与封样
(一)校服的样式由甲方指定或乙方按甲方意愿设计。完成后的校服设计版权归属甲方,未经甲方同意,乙方不得擅自使用,同时,乙方保证未侵害第三人的知识产权,否则,视为乙方违约,并承担给甲方造成的一切损失。
(二)校服的面料材质、辅料材质、颜色等最终由甲方书面确认,作为本合同的附件。
(三)甲乙双方应将经确认的样衣封样保存。封样时,双方应当将样衣一式两份密封包装,在包装上标注“样衣”字样并加盖公章,各自保存。
五、校服的生产加工与送检
(一)乙方必须严格依照本合同约定的标准及双方确认的样衣,组织生产加工。
(二)乙方必须严格按照国家有关规定,以合格的工艺生产加工,确保校服的质量及安全。
(三)乙方应当在校服出厂前,将一定数量校服送有资质检验机构检验,取得产品质量检验合格报告后方可交货,检测费用由乙方承担。
六、交货时间、方式及货物包装
(一)乙方应在_____年_____月_____日前交货,并送至甲方指定的收货地点,随货物附上有资质检验机构出具的产品质量检验合格报告。
(二)乙方应在交货前_____日内,将到货日期、交货数量、装箱规格等相关交货信息提前通知甲方,甲方应及时做好收货安排。
(三)乙方所提供的货品应按每件(条)或每套校服独立牢固包装,并在外包装上清楚注明规格型号以及甲方名称。
七、校服验收
(一)乙方交付校服时,采取随机抽样方式进行验收,重点查验乙方提供的法定检验机构出具的本批次成衣质量检验报告原件及成衣质量标识。甲方有义务将校服生产企业提供的校服男女样衣至少各1套保留一年以上,以备查验。
(二)在抽样检查过程中,甲方如对乙方所交付的产品质量等存有异议,应在乙方交货之日起_____个工作日内,以书面形式提出;乙方应在甲方提出异议后_____个工作日内予以答复解决。
(三)因属于抽样检查,因此,若校服在使用过程中,发现乙方所交付的产品存在质量问题,甲方仍有权向乙方提出异议。
(四)若乙方交付的产品确实存在质量问题,乙方应进行更换。
八、售后服务与附加服务
(一)乙方负责在校学生校服的补充及供应,供应单价按照本合同价格执行。发生缺货时,乙方应在接到甲方通知后2小时内作出服务响应,_____日内进行补货,并自行承担因此而产生的费用。
(二)乙方所提供的校服质量保证期 年,自交付之日起计算。在质保期内发生质量、规格型号等问题的,乙方应在接到甲方通知后_____小时内作出服务响应,_____日内进行补购、换购,并承担因补购、换购而产生的费用。属于质量问题的由乙方负责包修、包退、包换并承担由此产生的费用;属于人为损坏的乙方提供维修服务,乙方只收取工料费。
(三)乙方免费提供一年(自交货之日起计)维修用的易损耗件(包括配件如拉链,纽扣等)。
(四)乙方应提供工作时间的投诉服务热线:______。
(五)乙方提供定期上门服务,时间为:______。
(六)乙方对特殊身材的学生应提供上门量身定做服务,在接到甲方通知后2小时内作出服务响应,_____日内提供货物,不另收取费用。
九、付款日期与方式(请在□内打√)
□由乙方在甲方选定的时间直接向购买校服的学生或学生家长收取。
□由甲方代为收取,并在_____年_____月_____日前一次性支付给乙方。
注:付款前,乙方应先将产品质量合格的证书等资料交付给甲方,否则,学生家长或学生或甲方均有权拒绝付款且不承担任何违约责任。若需开具增值税发票,乙方应先开具增值税发票,否则,学生家长或学生或甲方均有权拒绝付款且不承担任何违约责任。
十、履约保证金
(一)乙方在收到货款后5日内,需向甲方提交银行“见索即付”式保函,以其收到货款的20%作为本合同的履约保证金。
(二)履约保证金的银行保函的有效期到_____年_____月_____日。
(三)若乙方没有违约行为或其他扣款事项,银行保函在有效期截止 日之后自动失效。
(四)若乙方违约,甲方可向乙方发出书面索赔通知,写明要求索赔的金额和支付款项应到达的账号,并附上乙方违约的证据材料;同时,将索赔情况及乙方违约的有关材料报主管的教育部门。乙方收到甲方索赔通知后在 日内进行核定并向甲方支付索赔款项或书面提出异议。若乙方收到索赔通知后_____日内未提出异议也未支付赔款,甲方可根据银行保函向该银行申请在履约保证金范围内划扣索赔金额。
若履约保证金不足以抵偿索赔金额,甲方还有权向乙方提出不足部分的赔偿要求。
十一、违约责任
(一)甲方未确认校服样式的,乙方有权延迟生产加工的时间。
(二)乙方逾期交付的,每逾期一日,按逾期交货货物对应金额的______%向甲方支付违约金。乙方逾期30日仍未能交付货物的,甲方有权解除合同。
(三)乙方交付产品数量短缺的,应当在接到甲方通知后的 日内补足,逾期未能补足的,乙方除补足短缺的校服外,还应当向甲方支付短缺校服价款______%的违约金。
(四)乙方交付产品规格不符合本合同约定的,应当在接到甲方通知后______日内予以调换,逾期未能调换的,乙方除调换规格不符的校服外,还应当向甲方支付不符合规格的校服价款______%的违约金。因质量问题甲方提出修补、更换面料等要求的,产生费用由乙方承担。
(五)乙方交付产品经有资质检验机构检验不合格的,应立即整改、妥善处理不合格校服。甲方有权退回所有的校服,乙方除返还所收取的全部货款外,还应当向甲方支付总价款______%的违约金。
(六)因产品质量对学生健康造成伤害的,乙方应承担赔偿责任,甲方承担责任的,有权向乙方追偿。
(七)因乙方原因造成甲方被第三方因侵犯专利权、商标权 或其他知识产权追诉的,甲方有权要求乙方全额返还已付价款,并支付总价款______%的违约金并承担相应的赔偿责任。
(八)甲方维护其权益产生的一切费用由乙方承担,该费用包括但不限于诉讼费、财产保全费、财产保全担保费、差旅费、评估费、审计费、鉴定费、公证费、公告费等一切费用。
十二、合同的解除
(一)如果乙方严重违反合同,且在收到甲方违约通知书后______日内仍未能改正违约行为的,甲方可以解除合同,并将情况报主管的教育、市场监督管理部门。
(二)乙方因其自身原因被取消供货资格的,本合同自动解除。
(三)在乙方无违约的情形下,若甲方上级主管部门要求终止本合同,甲方有权终止本合同且不承担任何违约责任,双方根据乙方供应校服数量据实结算费用,费用支付方式按照本合同其他条款约定执行。
十三、争议解决方式
本合同在履行过程中发生争议,由双方协商解决,协商不成的,应向甲方所在地有管辖权的人民法院起诉。
十四、双方约定的其他事项:
(一)通知送达
甲乙双方一致确认下列通讯地址及联系方式为各方履行合同义务、解决合同争议时用于接收文件信函或司法机关(法院、仲裁机构)法律文书的合法有效送达地址及联系方式:
1.甲方通讯地址:
收件人:__________,联系电话:__________ 。
2.乙方通讯地址:
收件人:_________,联系电话:__________ 。
甲乙双方一致确认按照上述地址送达相关文件的,即视为已签收;送达文书被拒收或者退回的,退回之日视为送达。任何一方如需变更上述送达地址的,应在变更后______个工作日内以书面形式将变更后的送达地址及联系方式以书面形式通知对方;未按前述约定方式变更的,上述送达地址及联系方式仍视为有效。
甲乙双方确认:在因本合同及本合同附件相关事宜发生诉讼/仲裁的情形下,上述约定的各方通讯地址,同时作为各方的诉讼/仲裁文书送达地址,该通讯地址用于接收诉讼/仲裁文书(包括但不限于传票、判决书、裁决书等法律文书)。法院/仲裁机构按该地址送达的,视为当事人签收,受送达人拒收或无人签收,不影响送达的效力。
甲乙双方确认:若通讯地址为空白,则以国家企业信用信息系统或其他官网网站查询住所地、联系电话作为通讯地址。
十五、附则
(一)本项目的采购文件以及其他合同附件均为本合同的重要组成部分,与本合同具有同等法律效力。
(二)合同自双方盖章及法定代表人签名之日起生效。本合同一式______份,具有同等法律效力,甲、乙双方各执一份,由甲方负责将本合同交一份至教育行政部门。
(三)合同履行期自生效之日起,至______年______月______日止。
(四)本合同未尽事宜,双方可签订补充协议。
(五)本合同除签名外,若出现手写内容,手写内容未经双方盖章确认则无效。
(以下无正文,为签署页)
甲 方 ( 盖 章 ) :
地 址 :
电 话 :
邮 箱 :
法定代表人 :
身份证号 :
手 机 :
时间:【 】年【 】月【 】日
乙方(盖章):
地 址 :
电 话 :
邮 箱 :
法定代表人 :
身份证号 :
手 机 :
时间:【 】年【 】月【 】日
国务院部门网站
地方政府网站
市政府部门网站
区(县)政府网站
其他网站
版权所有:重庆市南岸区人民政府 主办:重庆市南岸区人民政府办公室
ICP备案:渝ICP备2021011583号 政府网站标识码:5001080014 渝公网安备:50010802001142号